| Elliott Sound Products | Project 08 |
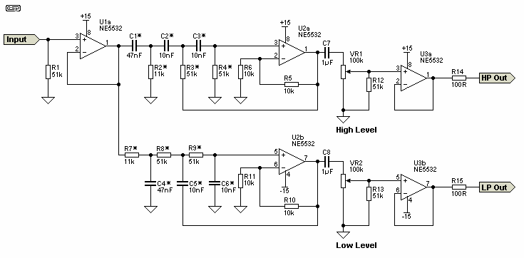
The electronic crossover featured here is an 18dB / octave unit, and has the crossover frequency centred on 300Hz. The frequency may be changed by increasing (or decreasing) resistor / capacitor values.
![]() |
If the crossover frequency is changed, it is critical that the ratios
of capacitor and resistor values are not varied. For example, if you
wanted to halve the frequency, the resistors would become 22k and 102k
(100k is only just acceptable. If the ratios are changed, the
filter damping is also changed, and the behaviour at the crossover
point will be unpredictable (causing a dip or peak in the frequency
response). The values you change to alter the crossover frequency are indicated with a * in the circuit diagram |
Do not change the 10k resistors - they set the damping of the filter and strange happenings will befall s/he who fiddles indiscriminately.
Figure 1- 2-Way Electronic Crossover Network
Figure 1 shows the circuit diagram, and the NE5532 Dual op-amp is used. This circuit can be operated from the same power supply as the Audio Preamp, featured elsewhere on these pages. Other dual opamps may also be used, depending on your preference.
![]() |
Standard Dual opamp pinouts are shown on the left. These are an industry standard, and are the most readily available and easiest to work with. Make sure that a bypass cap is connected between supplies, as close as possible to the supply pins. Alternatively, use a bypass cap from each supply pin to ground. Bypass capacitors should be 100nF monolithic ceramic types for best performance. |
The input is buffered by U1a (the second channel can use the other half of the op-amp), and fed to the two filter networks. Each filter is a 3rd order section, and has a gain of 2. The output of each section is fed (via a 1uF polyester capacitor) to the level control and output buffer stage.
In use, the output of the preamplifier is fed to the input of the crossover network, and the outputs are fed to their respective amplifiers. For more information on bi-amping, refer to the article "Bi-Amplification - Not quite magic (but close)" on these pages.
Be careful when adjusting the level controls, since it is easy to create a mismatch in levels between the amplifiers. I suggest that the controls be mounted on the rear panel, with their shafts cut off really short, and a slot cut into the end with a hacksaw. Once the adjustment is made, it should not require further changes in use. Make sure that the power amplifier volume controls (if fitted) are turned fully up, and try to set the crossover controls so somewhere between midway and 75%. This ensures plenty of scope for getting the levels right, and will ensure that the preamp settings are not radically different from their "pre-biamp" days.
Projects Index
Main Index
| Copyright Notice. This article, including but not limited to all text and diagrams, is the intellectual property of Rod Elliott, and is Copyright (c) 1999. Reproduction or re-publication by any means whatsoever, whether electronic, mechanical or electro-mechanical, is strictly prohibited under International Copyright laws. The author (Rod Elliott) grants the reader the right to use this information for personal use only, and further allows that one (1) copy may be made for reference while constructing the project. Commercial use is prohibited without express written authorisation from Rod Elliott. |